銀行招聘網(www.llwin.cn)溫馨提示:凡告知“加qq聯系、無需任何條件、工作地點不限”,收取服裝費、押金、報名費等各種費用的信息均有欺詐嫌疑,請保持警惕。
2018中國建設銀行校招QQ交流群:624145398
一、招聘機構及人數
中國建設銀行內蒙古區分行,招聘150人。
二、招聘崗位:客戶服務類崗位:從事柜面服務等工作。
根據人才成長規律,著眼于員工長遠發展,以上所有崗位錄用人員均須在我行基層營業網點工作兩年以上。
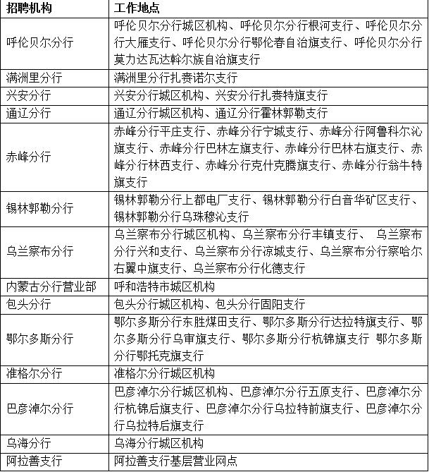
三、工作地點

四、招聘條件
本次招聘在符合《中國建設銀行境內分支機構2018年度校園招聘公告》中“基本條件”的基礎上,還應滿足以下要求:
(一)境內高等院校應屆畢業生須具有全日制普通高等院校大學本科(含)及以上學歷、學位,且在2018年1月至7月之間畢業,報到時取得國家認可的就業報到證、畢業證和學位證。
境外院校歸國留學生應當在2017年1月至2018年7月之間畢業,并在報到時取得國家教育部出具的學歷(學位)認證。
(二)應聘者須為初次就業,未與其他單位建立勞動關系。
(三)具有良好的外語溝通能力,具體要求如下:
1.應聘內蒙古分行營業部(呼和浩特市城區機構)的:
①大學本科畢業生須通過國家大學英語四級(CET4)考試(成績在425分及以上),或托業(TOEIC)聽讀公開考試630分及以上,或新托福(TOEFL-IBT)考試75分及以上,或雅思(IELTS)考試5.5分及以上;
②研究生及以上學歷畢業生須通過國家大學英語六級(CET6)考試(成績在425分及以上),或托業(TOEIC)聽讀公開考試715分及以上,或新托福(TOEFL-IBT)考試85分及以上,或雅思(IELTS)考試6.5分及以上。
2.英語專業畢業生應至少達到專業英語四級(含)以上水平。
3.主修語種為其他外語的,應通過該語種相應的外語水平考試(如專業四級、八級等)。
4.以上外語考試成績及證書報到時須在有效期內。
五、相關說明
(一)招聘期間,我行將通過網站招聘系統提示、電子郵件等方式與應聘者聯系,請保持通信暢通。
(二)中國建設銀行有權根據崗位需求變化及報名情況等因素,調整、取消或終止個別崗位的招聘工作,并對本次招聘享有最終解釋權。
六、聯系方式
電子郵箱:nm_zhaopin.nm@ccb.com
聯系電話:0471-4593116