招商銀行廣州分行成立于1994年,是招商銀行在華南地區成立的第一家分行,下轄
湛江、
清遠、
南沙3家二級分行、76個營業網點及5家私人銀行中心,全行員工3000多名。截至2020年末,招商銀行廣州分行存貸款規模持續穩居地區股份制銀行前列。成立27年來,招商銀行廣州分行始終秉承“因勢而變,因您而變”的經營理念,積極投身銀行業的創新與改革之中;秉承“以人為本”的人力資源發展理念,以員工發展為核心,竭力為各方青年才俊創造廣闊的職業發展平臺。招商銀行廣州分行多次獲得廣州地區“最佳雇主”評選,2021年先后獲得當地媒體評選的“年度最佳財富管理銀行獎”、“年度最佳手機銀行”、“年度最佳綠色金融創新產品獎”等榮譽稱號。
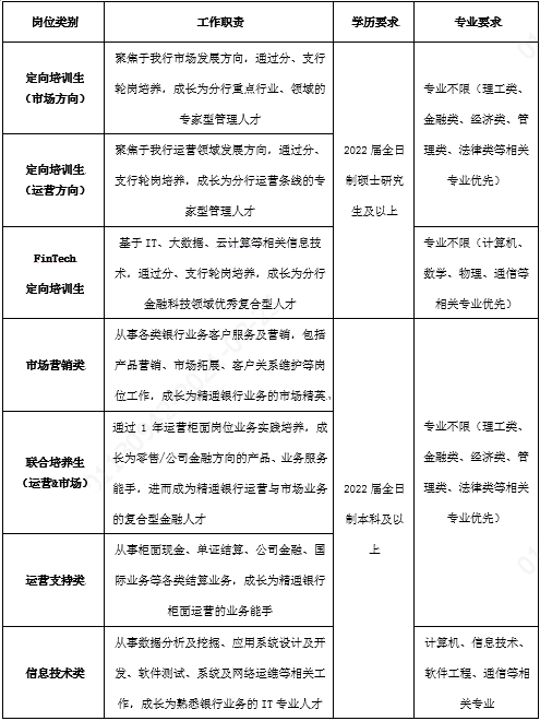
一、招聘職位
二、申請條件:
1.全日制本科及以上學歷畢業生;國內院校最高學歷畢業時間為2022年1月1日至2022年8月31日,且需獲得國家認可的就業報到證、畢業證和學位證;海外院校最高學歷畢業時間為2021年1月1日至2022年8月31日,且需獲得海外院校頒發的畢業證及國家教育部出具的學歷學位認證;
2.品行端正,性格開朗,身體健康,無不良歷史記錄;
3.善于學習,善于溝通,樂于分享,有良好團隊協作精神,勇于面對挑戰,敢于承擔工作壓力;
4.本科生需達到大學英語四級成績425分(含)以上或達到等同于雅思5.5分(含)以上或托福85分(含)以上水平,碩士生需達大學英語六級成績425分(含)以上或達到等同于雅思6分(含)以上或托福95分(含)以上水平。
三、招聘流程
簡歷投遞(即日起截至3月31日)→校園宣講(3月上旬-3月下旬)→簡歷篩選(4月上旬)→多輪面試(4月中上旬)→統一筆試(另行通知)→錄用通知(4月下旬起)
四、簡歷投遞
官方網站:登錄招商銀行一網通“人才招聘”專欄 (http://career.cloud.cmbchina.com),點擊“校園招聘”選擇“廣州分行”相關崗位,注冊用戶在線投遞簡歷;
官方微信:關注“
招商銀行招聘”微信公眾平臺,點擊“招了”-“校園招聘”,選擇“廣州分行”,申請感興趣的職位并投遞簡歷;
招商銀行APP:下載招商銀行APP,登錄后搜索“招商銀行招聘”功能模塊,點擊 “校園招聘”-“全部崗位”,選擇“廣州分行”,申請感興趣的職位并投遞簡歷;
內部推薦:請招商銀行員工通過“招商銀行招聘”微信公眾平臺,點擊“招了”-“YOU伯樂-校招內推”進行相應崗位內部推薦;
宣講會投遞:通過線上/線下宣講會投遞簡歷(需在官網補充簡歷投遞)。
重要提示:
1. 所有個人資料必須真實無誤,如有虛假信息,申請人將會被取消申請資格;
2. 網申過程中請務必上傳本人近期正面證件照和個人生活照(建議不超過500k),簡歷中相關信息應完整、準確、真實,其中個人基本情況和實習經歷盡量詳細;
4.后續面試、筆試等相關信息將以短信形式發送到您的手機,請保持通訊暢通;當手機號碼變更時,請及時更新注冊信息;
5.如有疑問可通過郵箱“gzzhaopin@cmbchina.com”與我們聯系。
五、校園宣講
3月上旬-3月下旬,我行將在哈爾濱、大連、北京、
天津、上海、南京、武漢、南昌、長沙、西安、成都、廈門、廣州等城市(根據疫情情況可能調整,具體時間以官網公告為準)部分院校開展校園宣講會,各高校具體宣講時間及地點以校園BBS就業網信息為準。
六、空中宣講
1.觀看地址(前程無憂):
2.觀看地址(智聯招聘):


22/23廣東省地區銀行校招群:808320424
